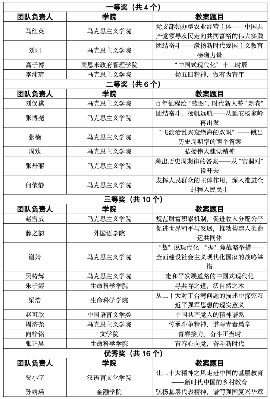
为深入学习宣传贯彻党的二十大精神,推进党的二十大精神“三进工程”,积极响应习近平总书记“善用‘大思政课’”的重要指示精神,推动思政课程与课程思政同向同行,引领大中小学思政课一体化,不断增强铸魂育人效果,Betway体育西汉姆联党委研究生工作部、必威BETWAY西汉姆联思政课改革创新中心共同举办“党的二十大精神进课堂”教案设计大赛。经学生自主报名,中学思政课教师代表及高校思政课教师代表组成的评审委员会评定,现将校级一等奖、二等奖、三等奖及优秀奖公告如下:
大学思政课参赛组


第一名:党支部领办型农业经营主体——中国共产党领导农民走向共同富裕的伟大实践

第二名:团结奋斗——激扬新时代爱国主义教育磅礴力量

第三名:“中国式现代化”十二时辰

第四名:扬五四精神,做有为青年

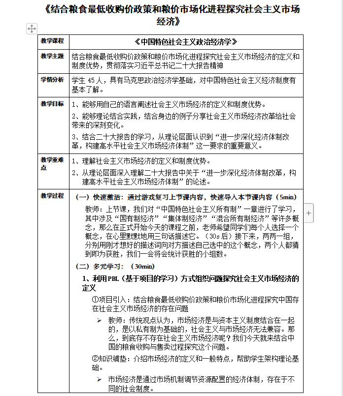
大学专业课参赛组

第一名:深化经济体制改革,构建高水平社会主义市场经济体制

中学思政课参赛组


第一名:我将无我,不负人民——始终坚持以人民为中心

第二名:唯物辩证法观点与党的二十大精神

第三名:立足成就踔厉奋发,勇毅前行续写华章

对以上获奖同学表示祝贺!总结大会将在下学期举行,具体时间另行通知。

